繁體
登录
中牟县基层政务公开
郑州市生态环境局中牟分局
县级
2021-06-03
2021-06-04
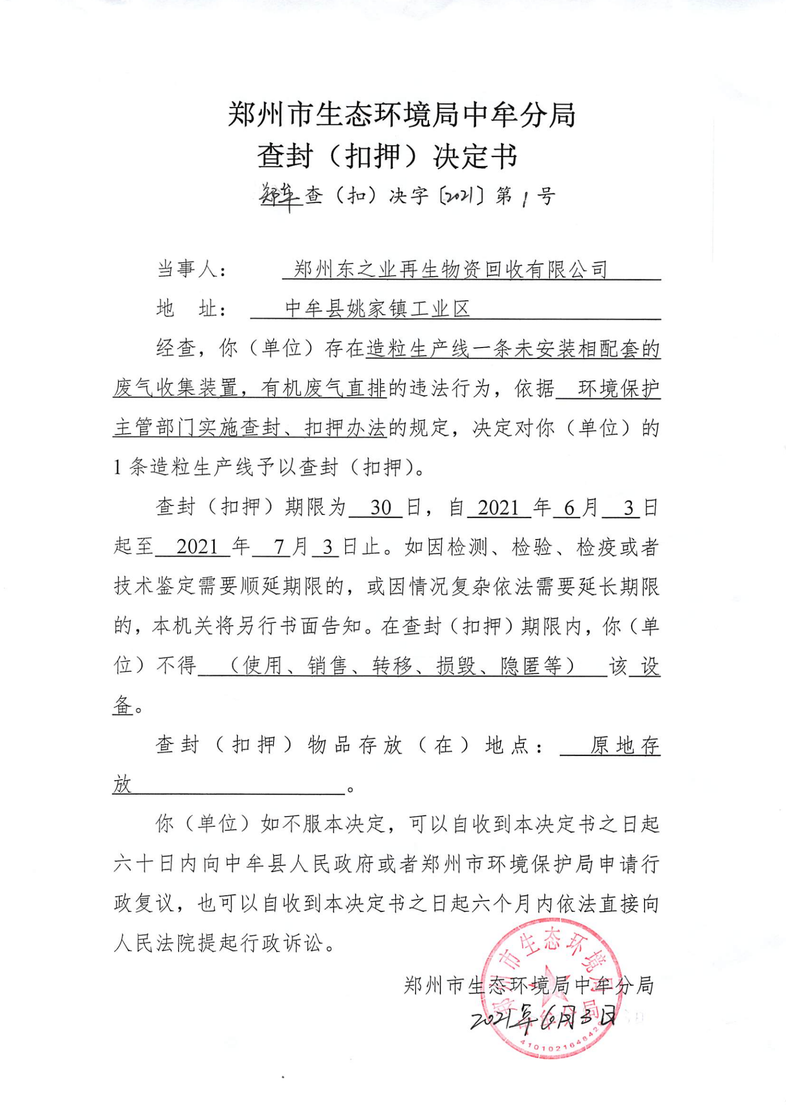
郑州市生态环境局中牟分局查封扣押决定书(郑州东之业再生物资回收有限公司)
主办单位:郑州市人民政府办公室
地址:郑州市中原路233号
邮编:450007
网站标识:4101000002
豫ICP备05012610号-1
豫公网安备 41010202002520号