中牟县基层政务公开
中牟县城市管理局 县级
工程建设管理---建设单位施工图设计文件未经审查或者审查不合格,擅自施工
建设单位施工图设计文件未经审查或者审查不合格,擅自施工
《建设工程质量管理条例》第五十六条 违反本条例规定,建设单位有下列行为之一的,责令改正,处20万元以上50万元以下的罚款:   (四)施工图设计文件未经审查或者审查不合格,擅自施工的
1.轻微违法行为的表现情形:市政工程属于小型工程的:其他涉案工程面积20000m²以下的。 处罚标准:责令改正,处20万元以上30万元以下的罚款。 2.一般违法行为的表现情形:市政工程属于中型工程的:其他涉案工程面积20000m²以上50000m²以下的 处罚标准:责令改正,处30万元以上40万元以下的罚款 3.严重违法行为的表现情形:市政工程属于大型工程的:其他涉案工程面积50000m²以上的:或造成严重危害后果的 处罚标准:责令改正,处40万元以上50万元以下的罚款
0371-62165201
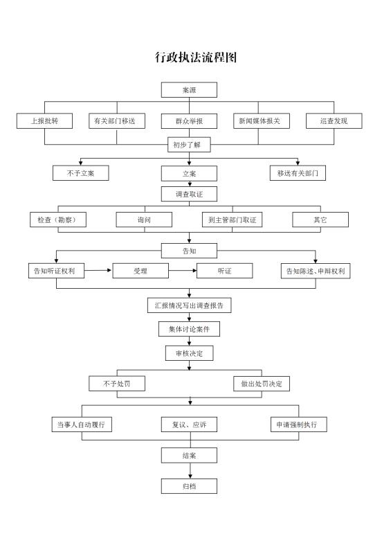
行政复议、行政诉讼

主办单位:郑州市人民政府办公室 地址:郑州市中原路233号 邮编:450007