中牟县基层政务公开
中牟县城市管理局 县级
房地产管理---出租法律、法规规定禁止出租的房屋
出租法律、法规规定禁止出租的房屋
《商品房屋租赁管理办法》 第二十一条 违反本办法第六条规定的,由直辖市、市、县人民政府建设(房地产)主管部门责令限期改正,对没有违法所得的,可处以五千元以下罚款;对有违法所得的,可以处以违法所得一倍以上三倍以下,但不超过三万元的罚款。
《商品房屋租赁管理办法》 第二十一条 违反本办法第六条规定的,由直辖市、市、县人民政府建设(房地产)主管部门责令限期改正,对没有违法所得的,可处以五千元以下罚款;对有违法所得的,可以处以违法所得一倍以上三倍以下,但不超过三万元的罚款。
037162165201
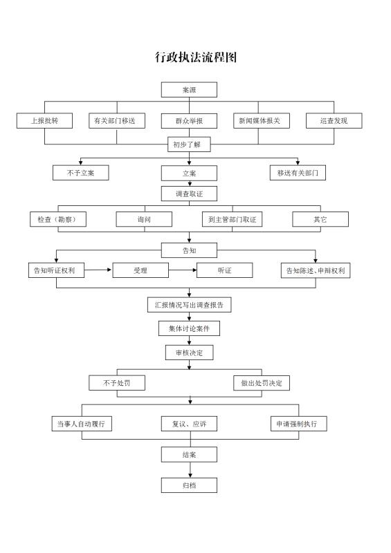
行政复议,行政诉讼

主办单位:郑州市人民政府办公室 地址:郑州市中原路233号 邮编:450007