中牟县基层政务公开
中牟县城市管理局 县级
房地产管理---房屋租赁合同订立后三十日内,房屋租赁当事人未按规定办理房屋租赁登记备案
房屋租赁合同订立后三十日内,房屋租赁当事人未按规定办理房屋租赁登记备案
商品房屋租赁管理办法》第二十三条 违反本办法第十四条第一款、第十九条规定的,由直辖市、市、县人民政府建设(房地产)主管部门责令限期改正;个人逾期不改正的,处以一千元以下罚款;单位逾期不改正的,处以一千元以上一万元以下罚款。 第十四条 房屋租赁合同订立后三十日内,房屋租赁当事人应当到租赁房屋所在地直辖市、市、县人民政府建设(房地产)主管部门办理房屋租赁登记备案。 房屋租赁当事人可以书面委托他人办理房屋租赁登记备案。
(1)轻微违法行为的表现情形:责令限期改正,逾期3日以下改正的。 处罚标准:个人逾期不改正的,处以300元以下罚款;单位逾期不改正的,处以1000元以上3000元以下罚款。 (2)一般违法行为的表现情形:责令限期改正,逾期3日以上10日以下改正的。 处罚标准:个人逾期不改正的,处以300元以上800元以下的罚款;单位逾期不改正的,处以3000元以上8000元以下罚款。 (3)严重违法行为的表现情形:责令限期改正,逾期10日以上改正的;或拒不改正;或造成严重损害后果的。 处罚标准:个人逾期不改正的,处以800元以上1000元以下罚款;单位逾期不改正的,处以8000元以上10000元以下罚款。
0371-62165201
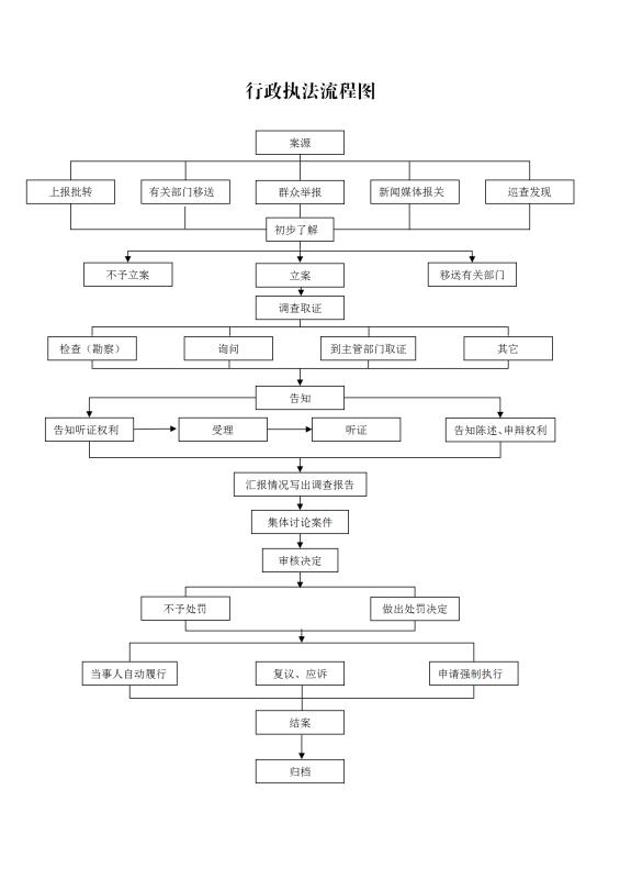
行政复议,行政诉讼

主办单位:郑州市人民政府办公室 地址:郑州市中原路233号 邮编:450007