中牟县基层政务公开
中牟县城市管理局 县级
工程招标投标管理---评标委员会成员有其他不客观、不公正履行职务的行为
评标委员会成员有其他不客观、不公正履行职务的行为
《中华人民共和国招标投标法实施条例》第七十一条 评标委员会成员有下列行为之一的,由有关行政监督部门责令改正;情节严重的,禁止其在一定期限内参加依法必须进行招标的项目的评标;情节特别严重的,取消其担任评标委员会成员的资格:(八)其他不客观、不公正履行职务的行为。
《中华人民共和国招标投标法实施条例》第七十一条 评标委员会成员有下列行为之一的,由有关行政监督部门责令改正;情节严重的,禁止其在一定期限内参加依法必须进行招标的项目的评标;情节特别严重的,取消其担任评标委员会成员的资格:(八)其他不客观、不公正履行职务的行为。
0371-62165201
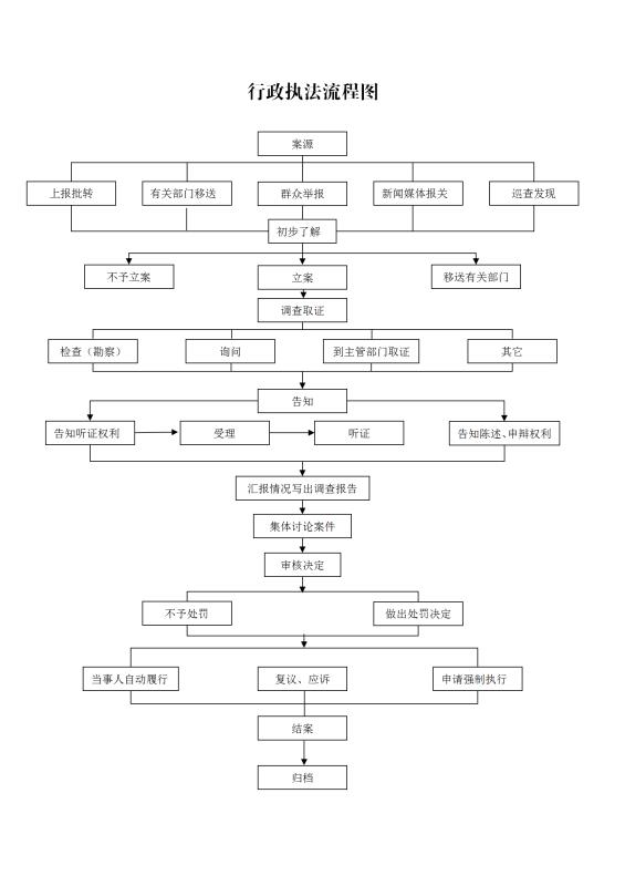
行政复议、行政诉讼

主办单位:郑州市人民政府办公室 地址:郑州市中原路233号 邮编:450007